Предыстория и мотивация
В современном цифровом предприятии знания перестали быть статичными документами — они живут, развиваются и меняются вместе с системой.
Каждый сервис, процесс, интерфейс или поток данных является носителем смыслов, и все эти смыслы взаимосвязаны.
Чем сложнее организация, тем важнее становится способность сохранять и использовать знания в структурированном виде.
Почему это важно
Когда знание зафиксировано только в презентациях, описаниях или локальных моделях — оно быстро устаревает.
В отличие от этого, структурированное знание, хранящееся в таких системах как Onto, живёт в виде взаимосвязанного графа фактов.
Это знание можно:
- анализировать автоматически,
- преобразовывать в разные форматы,
- использовать повторно в других системах.
Такое знание становится не просто описанием, а машиночитаемым активом — его можно экспортировать, интегрировать, визуализировать, а главное — доверять его актуальности.
Разнообразие представлений
Сила онтологической модели в том, что одно и то же знание может быть представлено десятками разных способов — без потери смысла:
- 📘 как Mermaid или PlantUML — для архитектурной документации;
- 📊 как JSON или CSV — для аналитики и интеграции;
- 🧩 как Graphviz DOT — для графических отчётов и визуализации;
- 🧠 как Cypher / RDF / SPARQL — для интеллектуальных запросов и reasoning-моделей.
OntoAI позволяет автоматически конвертировать граф знаний из Onto во все эти форматы, превращая модель предприятия в универсальный источник истины (Single Source of Truth), который доступен любому инструменту — от Confluence до BI-платформы.
🧭 Представление информации из Onto с помощью OntoAI
Современные цифровые платформы и корпоративные ИТ-системы состоят из множества взаимосвязанных сервисов, потоков данных и бизнес-процессов.
Часто их структура живёт только «в головах» архитекторов, в устаревших схемах или разрозненных документах.
Это приводит к информационной разрозненности, дублированию знаний и сложностям при развитии архитектуры.
Платформа Onto решает эту проблему, позволяя моделировать все объекты компании — от микросервисов до бизнес-доменов — в едином онтологическом графе.
Однако, когда количество сущностей растёт, архитекторы и аналитики сталкиваются с новой задачей:
🔹 Как представлять, документировать и анализировать сложные диаграммы и связи, сохраняя при этом актуальность и машиночитаемость данных?
Именно для этого используется OntoAI — интеллектуальный помощник, который позволяет извлекать данные из Onto и преобразовывать их в стандартизированные форматы:
для документации, анализа, интеграции и визуализации.
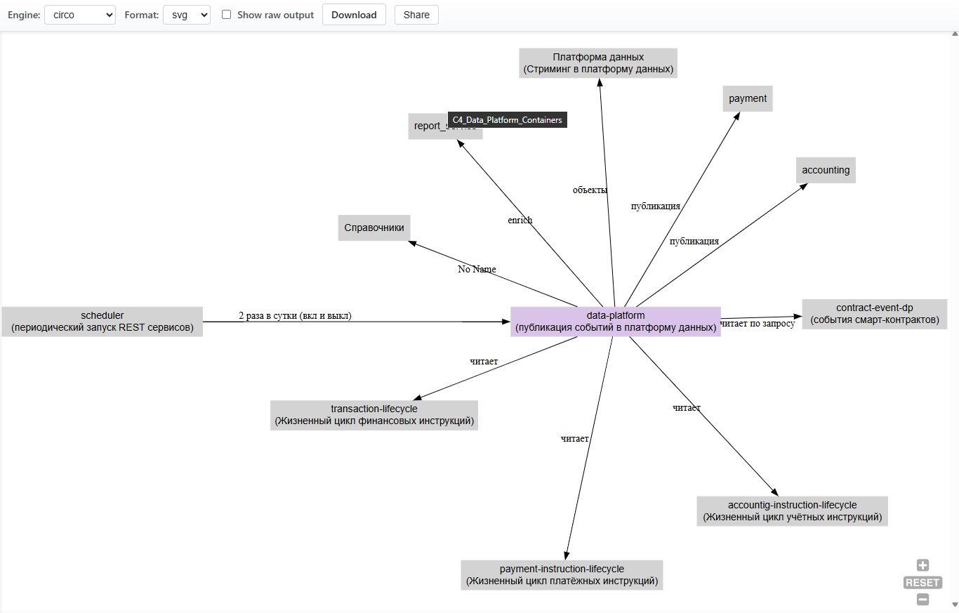
📘 Пример кейса:
В рамках проектирования архитектуры Data Platform была создана диаграмма контейнеров (уровень C4), описывающая процесс публикации данных из сервисов предприятия в платформу данных.
С помощью OntoAI эту диаграмму можно выгрузить в форматы, подходящие для разных целей — документации, аналитики, интеграции с другими инструментами.
1. Введение
Onto — это платформа управления знаниями, в которой сущности, связи и диаграммы формируют единую онтологическую модель бизнеса.
OntoAI расширяет возможности платформы, позволяя автоматически извлекать, анализировать и визуализировать данные из этой модели — в удобных и стандартизированных форматах.
2. Цели использования OntoAI
OntoAI решает следующие задачи:
- 🔍 Извлечение структурированных данных из Onto через API;
- 🧩 Преобразование диаграмм и графов в открытые форматы;
- 📊 Интеграция с аналитическими и документационными системами;
- 🧠 Автоматический анализ связей и потоков данных.
3. Поддерживаемые способы представления информации
OntoAI поддерживает всевозможные типов экспорта и визуализации, каждый из которых подходит для разных сценариев.
📎 Пример использования OntoAI
Для демонстрации возможностей экспорта и визуализации использована диаграмма уровня C4 —
«Публикация в платформу данных», доступная в Onto по ссылке:
🔗 Открыть диаграмму в Onto
Процесс генерации различных форматов представления (Mermaid, Graphviz, JSON и др.) выполнен в OntoAI:
💬 Открыть чат с генерацией примера
«Публикация в платформу данных», доступная в Onto по ссылке:
🔗 Открыть диаграмму в Onto
Процесс генерации различных форматов представления (Mermaid, Graphviz, JSON и др.) выполнен в OntoAI:
💬 Открыть чат с генерацией примера
Mermaid
graph TD
scheduler["scheduler"] -->|"2 раза в сутки (вкл и выкл)"| data_platform["data-platform"]
data_platform -->|"читает"| transaction_lifecycle["transaction-lifecycle"]
data_platform -->|"читает"| payment_instruction_lifecycle["payment-instruction-lifecycle"]
data_platform -->|"читает"| accounting_instruction_lifecycle["accountig-instruction-lifecycle"]
data_platform -->|"читает по запросу"| contract_event_dp["contract-event-dp"]
data_platform -->|"публикация"| accounting["accounting"]
data_platform -->|"публикация"| payment["payment"]
data_platform -->|"объекты"| data_platform_core["Платформа данных"]
data_platform -->|"enrich"| report_service["report_service"]
data_platform -->|"No Name"| справочники["Справочники"]
Graphviz
digraph "C4_Data_Platform_Containers" {
rankdir=LR;
node [shape=box style=filled color=lightgrey fontname="Arial"];
scheduler [label="scheduler\n(периодический запуск REST сервисов)"];
data_platform [label="data-platform\n(публикация событий в платформу данных)" fillcolor="#d9c3e8"];
transaction_lifecycle [label="transaction-lifecycle\n(Жизненный цикл финансовых инструкций)"];
payment_instruction_lifecycle [label="payment-instruction-lifecycle\n(Жизненный цикл платёжных инструкций)"];
accounting_instruction_lifecycle [label="accountig-instruction-lifecycle\n(Жизненный цикл учётных инструкций)"];
contract_event_dp [label="contract-event-dp\n(события смарт-контрактов)"];
accounting [label="accounting"];
payment [label="payment"];
data_platform_core [label="Платформа данных\n(Стриминг в платформу данных)"];
report_service [label="report_service"];
spravochniki [label="Справочники"];
scheduler -> data_platform [label="2 раза в сутки (вкл и выкл)"];
data_platform -> transaction_lifecycle [label="читает"];
data_platform -> payment_instruction_lifecycle [label="читает"];
data_platform -> accounting_instruction_lifecycle [label="читает"];
data_platform -> contract_event_dp [label="читает по запросу"];
data_platform -> accounting [label="публикация"];
data_platform -> payment [label="публикация"];
data_platform -> data_platform_core [label="объекты"];
data_platform -> report_service [label="enrich"];
data_platform -> spravochniki [label="No Name"];
}
PlantUML
@startuml
title #C4 Data Platform Containers
caption Публикация / Стриминг в платформу данных
skinparam componentStyle rectangle
skinparam shadowing false
skinparam arrowColor #646D83
skinparam nodeFontColor black
skinparam nodeFontSize 12
rectangle "scheduler\n(периодический запуск REST сервисов)" as scheduler
rectangle "data-platform\n(Микросервис публикации событий в платформу данных)" as data_platform #d9c3e8
rectangle "transaction-lifecycle\n(Жизненный цикл финансовых инструкций)" as transaction_lifecycle
rectangle "payment-instruction-lifecycle\n(Жизненный цикл платёжных инструкций)" as payment_instruction_lifecycle
rectangle "accountig-instruction-lifecycle\n(Жизненный цикл учётных инструкций)" as accounting_instruction_lifecycle
rectangle "contract-event-dp\n(События смарт-контрактов)" as contract_event_dp
rectangle "accounting" as accounting #b0e6b2
rectangle "payment" as payment #b0e6b2
rectangle "Платформа данных\n(Стриминг в платформу данных)" as data_platform_core #ff7b8c
rectangle "report_service" as report_service #b0e6b2
rectangle "Справочники" as spravochniki #ffbdc6
scheduler --> data_platform : 2 раза в сутки (вкл и выкл)
data_platform --> transaction_lifecycle : читает
data_platform --> payment_instruction_lifecycle : читает
data_platform --> accounting_instruction_lifecycle : читает
data_platform --> contract_event_dp : читает по запросу
data_platform --> accounting : публикация
data_platform --> payment : публикация
data_platform --> data_platform_core : объекты
data_platform --> report_service : enrich
data_platform --> spravochniki : No Name
@enduml
JSON
{
"diagram": {
"id": "8c4843c5-20d4-4495-b54e-d768b501cc61",
"name": "#C4 Data Platform Containers",
"summary": "Публикация / Стриминг в платформу данных"
},
"nodes": [
{
"id": "scheduler",
"label": "scheduler",
"comment": "периодический запуск REST сервисов"
},
{
"id": "data-platform",
"label": "data-platform",
"comment": "Микросервис публикации событий в платформу данных"
},
{
"id": "transaction-lifecycle",
"label": "transaction-lifecycle",
"comment": "Жизненный цикл финансовых инструкций"
},
{
"id": "payment-instruction-lifecycle",
"label": "payment-instruction-lifecycle",
"comment": "Жизненный цикл платёжных инструкций"
},
{
"id": "accountig-instruction-lifecycle",
"label": "accountig-instruction-lifecycle",
"comment": "Жизненный цикл учётных инструкций"
},
{
"id": "contract-event-dp",
"label": "contract-event-dp",
"comment": "События смарт-контрактов"
},
{
"id": "accounting",
"label": "accounting"
},
{
"id": "payment",
"label": "payment"
},
{
"id": "Платформа данных",
"label": "Платформа данных",
"comment": "Стриминг в платформу данных"
},
{
"id": "report_service",
"label": "report_service"
},
{
"id": "Справочники",
"label": "Справочники"
}
],
"links": [
{
"from": "scheduler",
"to": "data-platform",
"type": "2 раза в сутки (вкл и выкл)"
},
{
"from": "data-platform",
"to": "transaction-lifecycle",
"type": "читает"
},
{
"from": "data-platform",
"to": "payment-instruction-lifecycle",
"type": "читает"
},
{
"from": "data-platform",
"to": "accountig-instruction-lifecycle",
"type": "читает"
},
{
"from": "data-platform",
"to": "contract-event-dp",
"type": "читает по запросу"
},
{
"from": "data-platform",
"to": "accounting",
"type": "публикация"
},
{
"from": "data-platform",
"to": "payment",
"type": "публикация"
},
{
"from": "data-platform",
"to": "Платформа данных",
"type": "объекты"
},
{
"from": "data-platform",
"to": "report_service",
"type": "enrich"
},
{
"from": "data-platform",
"to": "Справочники",
"type": "No Name"
}
]
}
"diagram": {
"id": "8c4843c5-20d4-4495-b54e-d768b501cc61",
"name": "#C4 Data Platform Containers",
"summary": "Публикация / Стриминг в платформу данных"
},
"nodes": [
{
"id": "scheduler",
"label": "scheduler",
"comment": "периодический запуск REST сервисов"
},
{
"id": "data-platform",
"label": "data-platform",
"comment": "Микросервис публикации событий в платформу данных"
},
{
"id": "transaction-lifecycle",
"label": "transaction-lifecycle",
"comment": "Жизненный цикл финансовых инструкций"
},
{
"id": "payment-instruction-lifecycle",
"label": "payment-instruction-lifecycle",
"comment": "Жизненный цикл платёжных инструкций"
},
{
"id": "accountig-instruction-lifecycle",
"label": "accountig-instruction-lifecycle",
"comment": "Жизненный цикл учётных инструкций"
},
{
"id": "contract-event-dp",
"label": "contract-event-dp",
"comment": "События смарт-контрактов"
},
{
"id": "accounting",
"label": "accounting"
},
{
"id": "payment",
"label": "payment"
},
{
"id": "Платформа данных",
"label": "Платформа данных",
"comment": "Стриминг в платформу данных"
},
{
"id": "report_service",
"label": "report_service"
},
{
"id": "Справочники",
"label": "Справочники"
}
],
"links": [
{
"from": "scheduler",
"to": "data-platform",
"type": "2 раза в сутки (вкл и выкл)"
},
{
"from": "data-platform",
"to": "transaction-lifecycle",
"type": "читает"
},
{
"from": "data-platform",
"to": "payment-instruction-lifecycle",
"type": "читает"
},
{
"from": "data-platform",
"to": "accountig-instruction-lifecycle",
"type": "читает"
},
{
"from": "data-platform",
"to": "contract-event-dp",
"type": "читает по запросу"
},
{
"from": "data-platform",
"to": "accounting",
"type": "публикация"
},
{
"from": "data-platform",
"to": "payment",
"type": "публикация"
},
{
"from": "data-platform",
"to": "Платформа данных",
"type": "объекты"
},
{
"from": "data-platform",
"to": "report_service",
"type": "enrich"
},
{
"from": "data-platform",
"to": "Справочники",
"type": "No Name"
}
]
}
CSV
Объекты
id,label,comment
scheduler,scheduler,периодический запуск REST сервисов
data-platform,data-platform,Микросервис публикации событий в платформу данных
transaction-lifecycle,transaction-lifecycle,Жизненный цикл финансовых инструкций
payment-instruction-lifecycle,payment-instruction-lifecycle,Жизненный цикл платёжных инструкций
accountig-instruction-lifecycle,accountig-instruction-lifecycle,Жизненный цикл учётных инструкций
contract-event-dp,contract-event-dp,События смарт-контрактов
accounting,accounting,
payment,payment,
Платформа данных,Платформа данных,Стриминг в платформу данных
report_service,report_service,
Справочники,Справочники,
Связи
from,to,type
scheduler,data-platform,2 раза в сутки (вкл и выкл)
data-platform,transaction-lifecycle,читает
data-platform,payment-instruction-lifecycle,читает
data-platform,accountig-instruction-lifecycle,читает
data-platform,contract-event-dp,читает по запросу
data-platform,accounting,публикация
data-platform,payment,публикация
data-platform,Платформа данных,объекты
data-platform,report_service,enrich
data-platform,Справочники,No Name
DrawIO
Экспорт в DrawIO можно выполнить напрямую из интерфейса Onto, так же как и в форматы SVG или RDF/XML.
Это позволяет сохранить диаграмму в редактируемом виде и использовать её в сторонних инструментах визуального моделирования — например, в diagrams.net (Draw.io), Lucidchart или Miro.
Это позволяет сохранить диаграмму в редактируемом виде и использовать её в сторонних инструментах визуального моделирования — например, в diagrams.net (Draw.io), Lucidchart или Miro.